陆地生态系统小(微)气候研究的十个实用指南
发布时间:2025-09-04 13:43 | 点击次数:151
陆地生态系统小(微)气候研究的十个实用指南
本文由上海赛弗生物科技有限公司翻译,旨在为相关科研人员提供科学参考,由于我司水平有限,错漏之处在所难免,敬请谅解指正!
原文题目:Ten practical guidelines for microclimate research in terrestrial ecosystems
摘要:
1. 陆地生物多样性动态与生态系统过程大多发生于微气候环境中,此类微气候与标准化气象站在开阔无遮荫地点测得的气候数据存在脱节。因此,生态学与进化研究中正越来越多地整合微气候监测。
2. 当前亟需系统梳理微气候研究的方案与测量方法,尤其针对初涉该领域的研究者,以提升微气候研究的普适性与标准化水平。
3. 本文提出陆生微气候地面研究的10项实操指南,涵盖从研究构思到数据分析全流程的方法与最佳实践。
4. 指南内容包含:微气候的生态意义;测量对象、点位、时间及方法的具体规范;研究方案设计;以及数据分析和共享协作的优化策略。全文按研究时序编排,逐步指导读者完成完整的微气候研究。文末还探讨了该领域的未来研究方向与发展前景。
5. 我们期望这10项微气候监测指南能推动生态与进化领域的微气候研究发展,特别是在全球气候变化背景下,亟需评估不同微生境缓冲或放大气候效应能力的关键时期。
关键词:气温与土壤温度、气候变化、野外手册、湿度、宏(大)气候、微(小)气候、方法、天气
air and soil temperature, climate change, field handbook, humidity, macroclimate, microclimate, methods, weather
1 | 引言
大多数陆地气候数据来自气象观测站,这些站点测量的是大气的环境空气状况,代表的是粗粒度的空间尺度。这些站点按照世界气象组织(WMO)的标准设计,通常位于开阔区域,距离地面1.5–2.0米,空气温度传感器被防护以避免太阳辐射,且空气流动最小化小尺度异质性(WMO, 2023)。然而,许多陆地生物生活在地表附近或植被表面,经历着近地表的微气候(见框1)。例如,许多动植物栖息在距离地面仅几厘米的阳光或阴影环境中,这些地方辐射吸收和蒸发强烈影响地表及其附近空气的温度,即近端微气候(Klinges, Baecher等, 2024)。南北坡或开阔与遮蔽林地的温度差异可超过10–20°C(Maclean等, 2021; Suggitt等, 2011)。类似的变化也出现在其他环境变量中,如相对湿度和风速,例如森林林下与低矮植被之间的差异显著。许多生物依赖这种微气候变化以维持其体温和水分平衡在其适宜范围内(Mitchell等, 2024)。
生态与进化研究者面临的挑战是确定是否需要、为何、如何、何时以及何地测量微气候条件。历史上,生态学家依赖大气候数据来推断生物与环境之间的关系。然而,现在普遍认识到这些数据往往仅提供粗略的近似值,有时甚至会导致错误或误导性的预测(Haesen, Lembrechts等, 2023; Körner & Hiltbrunner, 2018; Maclean & Early, 2023; Suggitt等, 2011)。另一个挑战是微气候在精细的空间和时间尺度上变化(Pincebourde & Woods, 2020),这增加了重复测量的需求。
WMO定期更新气候实践指南(WMO, 2023),包括测量位置、所需仪器以及网络设计和管理。然而,这些指南关注的是减少微气候研究者希望测量的因素。尽管已有一些论文汇总了微气候科学的信息,但该领域尚未形成标准化指南。De Frenne等(2021)讨论了微气候变化的驱动因素及其重要性,特别是针对森林。Bramer等(2018)涵盖了当时微气候测量和建模的技术,但未涉及数据管理或共享。在英国生态学会的研讨会上,缺乏通用数据协议和测量方法知识被列为微气候科学的第二和第三大挑战(仅次于资金问题)。此后,传感器设计(Wild等, 2019)、测量误差理解(Maclean等, 2021)、建模(Gril, Spicher等, 2023; Kearney等, 2020; Klinges等, 2022; Maclean & Klinges, 2021)以及数据汇总与共享(Lembrechts等, 2020)方面取得了进展,推动该学科从局部扩展到全球尺度。Kemppinen等(2024)讨论了这些进展,但仍缺乏针对初学者的全面且实用的逐步指南。
本文回顾了陆地微气候研究的标准化方法,归纳为10项实操指南。这些指南涵盖从理解微气候的重要性,到测量内容、方法、时间和地点,研究设计,以及如何最好地分析和存储数据以供进一步使用和协作(图1和图2)。因此,本文设计为按时间顺序的指南,带领读者完成生态与进化主题中微气候研究的所有必要步骤。我们未详细解释驱动微气候的主要物理、生态或生态生理学理论——这些内容已在其他文献中描述(Barry & Blanken, 2016; Bramer等, 2018; Geiger等, 2009; Maclean等, 2021; Monteith & Unsworth, 2013)。我们的目标是提供一份实用指南,帮助涉及微气候数据的生态研究者避免我们起步时遇到的陷阱。我们特别未聚焦于(远距离)遥感方法,如机载LiDAR或热红外成像,因为这些方法的数据收集和分析存在显著差异(见Zellweger等, 2019综述)。我们亦排除了大多数水生系统(淡水和海洋),因为它们通常需要非常不同的方法,且未特别考虑财务方面(包括人力资源、差旅和物流)。
框1 大气候与微气候的定义
宏(大)气候代表大地理区域内环境空气的平均大气条件,不受局部地形、土壤和植被影响(Stoutjesdijk & Barkman, 2014; WMO, 2023)。我们将微(小)气候定义为生物体附近(即近端微气候,见Klinges, Baecher等, 2024,第3节)或感兴趣的生态系统过程的热和湿度条件,由大气条件与地球表面非生物和生物组分相互作用驱动。这通常发生在相对较小的区域,距离地表几米以内或植被冠层内(Britannica, 2024)。我们将微气候与“中气候”区分开来,后者是由空气团大规模运动引起的气候变化,其变化通常在数百米至公里尺度上最为明显。关于大气候、微气候、中气候以及其他术语(如地形气候、纳米气候和生态气候)的详细讨论可参考其他文献(Barry & Blanken, 2016; Bramer等, 2018; Geiger等, 2009; Stoutjesdijk & Barkman, 2014)。

图1 指南1-6图示概要:涵盖为何监测、监测内容、方法、时间与地点以及考虑场地特异性特征。景观的色彩渐变模拟了微气候梯度。
2 | 指南1:微气候在系统中的重要性
在特定研究中,收集微气候数据的重要性和必要性可分为三个层次:(i) "不可或缺",即微气候是研究的核心,可用资源应优先投入微气候监测;(ii) "相关",即基础微气候监测可能有助于实现研究目标和解答科学问题;(iii) "可选",即资源可优先用于其他方面,但若资源充足则可考虑开展微气候监测。
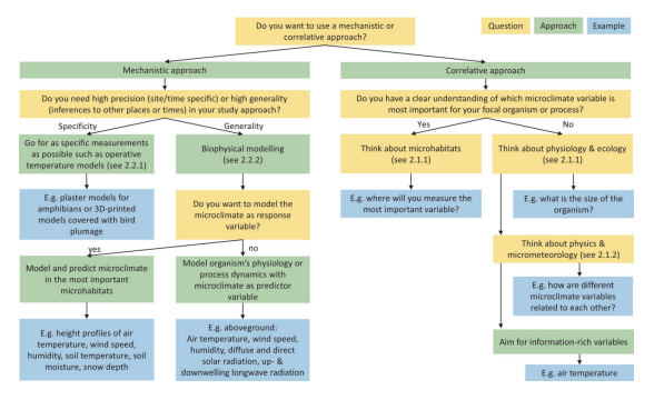
由于微气候具有精细的时空分辨率及复杂的潜在驱动因素(Gates, 2012),其测量与建模极具挑战性。因此,首先需要判断收集微气候数据是否必要。有时结合基于气象站数据(参见第8节)或网格化气候数据的大气候变量,以及精细空间分辨率下的静态地形变量,已能提供足够信息(Kearney & Porter, 2009)。研究者需首要回答的关键问题是:大气候变量是否能作为所关注生态响应的有效预测指标(正如其在理解物种分布等宏观生态格局时通常表现的那样)。例如,当需要接近实际生理限制时,微气候数据就变得必要(Bennie et al., 2014)。因此,决定是否监测微气候的关键在于:研究目标是采用相关性方法还是机制性方法将微气候与研究对象或过程相联系(图3)。

图2 指南7-10图示概要:作为微气候研究的最终步骤,包括选择正确参考数据、数据汇编、数据分析及开放数据发布。
相关性方法依赖统计模型来推断研究对象或生态系统过程(如物种地理分布的经验数据)与其栖息环境(包括土壤、气候、地形等生物与非生物描述因子;Morin & Thuiller, 2009)之间的关系。这类研究通常不关注生物体经历的确切微气候条件,而是旨在构建能解释或预测特定地点目标物种潜在存在的环境条件平均场近似。但仍需根据研究过程及生态系统特性来定制微气候或大气候监测方案。例如,需详细了解生命周期组成、生理特性及自然史背景,以形成精确的研究问题或假设,从而判断是否需要微气候数据,或大气候与地形组合是否足够满足需求(图3)。当使用气候数据解释或预测生态过程时,采用与研究对象可能相关的信息密集型微气候变量或已足够(参见第3节)。这些变量常整合多种气候因子,聚合为一至两个构成对象微气候的关键变量,为构建优质解释或预测模型提供充分信息(如Jonsson et al., 2008; Mathewson et al., 2017)。通过对特定微气候变量变异的初步测量分析,或比较不同微气候变量的模型拟合度,可验证统计分析中纳入的类别或变量选择。微气候数据的必要性还取决于研究者是否需要时空外推。当需要预测新环境条件下的响应时,加入微气候数据可提升预测精度(Haesen, Lenoir et al., 2023),而基于高分辨率数据驱动的机制性或过程性微气候模型代表了前沿研究方向(Briscoe et al., 2023; Klinges, Baecher et al., 2024)。
机制性方法旨在明确捕捉(微)气候条件与研究对象或过程之间的生理学联系。该方法基于生物体与生存环境之间能量(热量)和质量(水分、养分)交换的生物物理模型应用(Briscoe et al., 2023; Kearney & Porter, 2009),并能可靠推广至新环境条件(Briscoe et al., 2023)。通过界定能量与质量交换过程中起关键作用的功能性状及其与生存、生长、发育和繁殖的关系(Kearney, Briscoe et al., 2021; Kearney, Jusup et al., 2021),该方法适用于生存力、物候或分解等过程的精细尺度分析(Helmuth et al., 2002; Jørgensen et al., 2022; Rezende et al., 2020)。分析尺度取决于目标物种的内在特征(如体型大小(Pincebourde et al., 2021; Pincebourde & Woods, 2020)、移动或扩散能力(Tigreros et al., 2023))和(微)栖息地的外在特征(Vives-Ingla et al., 2023)。因此,仅纳入微气候数据并不总能确保捕获代表生物体暴露程度的正确尺度。
我们建议所有涉及气候因子作为生物多样性或生态系统过程驱动力的研究者,至少应评估自主收集微气候数据或依赖现有参考数据(参见第8节)的价值。由于微气候的重要性取决于研究目标、研究对象与过程、生态系统类型、研究时空分辨率与范围以及可用资源(经费、物流与人力),无法精确规定微气候数据在何时何地必须被纳入研究。

图3 指导研究者决定微气候监测时空节点及测量变量的决策树
3 | 指南2:测量哪些微气候变量?
选择测量哪些微气候变量主要取决于:(1)研究所需的机制解析深度;(2)目标生物的生态与生理特性或所研究过程的内在驱动因素;(3)微气象学原理及微气候变量间的关联性。
陆生生物与生态系统的微气候源于大气与陆地之间的热量(能量)和水分(质量)交换。涉及这些交换的关键变量包括气温、基质温度、风速与风向、入射与出射的长波辐射(如波长大于700–800 nm的红外光)和短波辐射(如波长为400–700 nm的可见光)、空气湿度、降水及土壤湿度。这些变量可在不同时空分辨率下组合与整合,生成从近端(如每小时的土壤温度或水势)到远端(如干旱指数)的预测因子谱系。因此,选择测量哪些微气候变量可能颇具挑战性,其中最重要的考量是研究所针对的生物学问题。本指南中,我们再次参考图3基于问题的决策树。
3.1 将测量的微气候变量与生物过程或模式相关联
在多数研究中,测量重点在于通过少量易测变量高效捕获尽可能多的信息。在相关性分析中,生理与物理过程被隐含考虑,微气候测量与生理过程之间无需直接关联。此类方法尤其适用于理解物种分布及其(微)生境的环境条件,而无需深入探究目标生物的详细生理机制。但充分了解所研究物种的自然史有助于确定哪些微气候变量能增强模型的信息价值与预测能力。
3.1.1 理解生物的生理生态特性及生态系统过程的驱动因素
首先需考虑研究对象的生境或生态过程的潜在驱动因素。在此我们强调两个指导原则:(1)体型大小;(2)微生境(Kearney, Briscoe et al., 2021; Kearney, Jusup et al., 2021)。
就体型而言,对于极小的生物(高度<1 mm,如蚜虫、内生真菌),体温主要受近地表气温影响。这类生物栖息于表面边界层内,自身边界层极薄,使其与近地表气温紧密耦合(Pincebourde & Woods, 2020)。因此,对其最相关的测量变量是表面温度(如叶片表面温度)。对于在地表活动或生长的稍大生物(如步甲、潮虫),近地气温可作为体温的适用代理指标。然而,对于具有高蒸腾冷却效应的生物(如植物、两栖动物、软体动物)以及暴露于太阳辐射或晴朗夜空的生物,微气候气温可能无法有效代表其体温(Gardner et al., 2024)。后者更需测量操作温度作为体温代理,或通过热交换模型计算体温(Bakken & Angilletta, 2014; Tracy et al., 2007;另见第3.2.1节)。对于大型生物(如树木),个体会经历大幅温度梯度(从地表至地下及地上数十米),需根据研究问题表征整个梯度或进行特定测量(例如研究树冠附生植物与地下根生长的差异)。对此类垂直温度梯度(如从地面至树冠顶层)的采样可能需要新技术,如光纤分布式温度传感(Krause et al., 2013)。同一个体的微气候需求也可能随发育阶段变化,例如从萌发种子和林下小树苗到树冠暴露于阳光的成年乔木(Schouten et al., 2020)。
理想情况下,应全面表征研究对象或过程所经历的微气候范围。若生物占据不同微生境,需明确哪些变量最能区分这些微生境。例如,对于沙漠中在遮荫灌木间移动的变温动物,太阳辐射是驱动微生境差异的主因(Kearney, Briscoe et al., 2021; Kearney, Jusup et al., 2021);而对森林苔藓群落和凋落物分解而言,土壤湿度变化可能最为关键(Man et al., 2022)。
3.1.2 理解近端环境物理原理并选择信息丰富的变量
为在相关性研究中合理选择微气候变量,需理解其底层物理原理,建议读者参阅相关经典文献(Bramer et al., 2018; Campbell & Norman, 2012; Geiger et al., 2009)。例如,相对湿度常被用于捕捉水分交换特征,但该指标(实际水含量占空气饱和水含量的百分比)与气温高度相关。而蒸气压亏缺(VPD)——实际与饱和水含量之差——可通过相对湿度与气温计算获得,且因其与生理过程直接关联,可能是更具信息量的预测因子(Grossiord et al., 2020; López et al., 2021; Trotsiuk et al., 2021)。温度变量也存在时空自相关性(如海拔梯度上的温度或连续两日的白天气温),但协变模式可能随时间变化。例如,林下最低与最高气温在夏季呈负相关而在冬季呈正相关(Greiser et al., 2018; von Arx et al., 2012)。由一两个信息丰富的变量(如VPD、土壤温度或湿度)衍生的指数可能包含足够信息以构建优质预测模型,因为它们整合了更多初级微气候变量。然而,解析这些相关性的含义可能较困难,针对因果性问题仍需机制性研究方法。
3.2 在机制模型中使用微气候数据
机制模型明确表征由热量或水分交换驱动的个体生物或物理特征过程,例如露水形成、积雪融化、萎蔫点、干燥阈值、生理热响应曲线或行为调节响应。此外,生态系统过程(如土壤微生物群落的生物地球化学过程)也可通过机制模型模拟。
3.2.1 追求高特异性与精确度:考量操作温度
针对特定生物的精确体温估算,操作温度极具价值,因其整合了微气候与物种形态特征(Bakken & Angilletta, 2014)。例如可通过构建3D模型表征生物的形态、尺寸及能量交换特性(Leith et al., 2024),并在模型中测量温度(示例见第4节)。黑球或灰球温度、湿球黑球温度是广泛用于估算动物操作温度(Hetem et al., 2007; Mitchell et al., 2024)及人类热舒适度(Gillerot et al., 2022; Gillerot, Landuyt et al., 2024)的其他方法。
3.2.2 机制模型所需的微气候测量
使用生物物理模型计算体温、生态系统过程或物理过程时,微气候测量是前提,通常有两种方案:其一,采用物理显式模型模拟微气候(Kearney et al., 2020; Kearney, Briscoe et al., 2021; Kearney, Jusup et al., 2021; Maclean & Klinges, 2021),以本地气象数据或网格数据集(见第8节)作为驱动变量(Meyer et al., 2023)。此时建议通过野外多点微气候测量验证模型输出,涵盖气温、风速、空气湿度、土壤温度、土壤湿度乃至雪深的高度与深度剖面(例如Briscoe et al., 2022; Kearney, 2020; Maeno et al., 2021)。其二,将实测微气候变量直接输入生物物理模型。对于地上生物或生态系统过程,需在相关位置或高度测量气温、风速、VPD、地表温度(或上行长波辐射)、“天空温度”(或下行长波辐射)及太阳辐射(最好包含直射与散射)(例如Pincebourde et al., 2007;另见第3.1节)。对于地下生物及土壤过程,关键变量为土壤温度与土壤水势(而非土壤含水量)(Kearney & Enriquez-Urzelai, 2023)。
4 | 指南3:微气候记录仪的选择与使用
选择最合适的记录仪取决于研究目标及待研究的生物体或过程。防护罩、保护措施和数据校准方式因记录仪类型而异,但必须经过审慎考量以确保数据质量最优。
生态学家广泛采用各类记录仪监测生物所处的微气候条件。为简化表述,本文将包含一个或多个传感器(如热电偶)及存储系统的整套设备统称为"记录仪"。这类设备最初多用于工商业领域,但近年来逐渐涌现出更多专为生态野外研究设计的设备(Wild等,2019;Wilmers等,2015)。虽然设备多样性和可用性的提升显著改善了微气候监测数据质量(例如防护罩性能改进,见第4.2节),但同时也会让人无从选择,因为种类繁多。大多数微气候记录仪仍具备野外部署的关键特性:电池续航力、存储容量和环境耐受性。本节将重点介绍常用微气候记录仪(需注意既往常用型号未必适用于未来研究)、防护方法及仪器互校准技术,特别聚焦适用于生态野外研究的电池供电式内置长期存储记录仪。
4.1 温度记录仪
温度记录仪种类繁多且各具优劣。通过分析SoilTemp数据库(Lembrechts等,2020)的元数据,我们汇总了微气候研究领域最常用的温度记录仪及其特性(详见附表),包括存储容量、工作范围、精度、电池寿命等参数。根据该数据库显示,生态与进化研究中最常用的记录仪包括:(1) TOMST TMS(可同步测量三高度温度及土壤湿度);(2) Maxim iButtons(配备温湿度等传感器);(3) Onset HOBO Pendant(支持温度、光照、湿度等多传感器);(4) Lascar(主打温湿度传感)。这四类品牌可满足不同研究场景的温度监测需求,具体选择标准可参考Bramer等(2018)的论述。Maclean等(2021)的对比研究(重点关注其表1)为记录仪选型提供了重要参考(另见第4.2节)。
动物生态学中常使用模拟生物热学特性的 operative temperature models(Bakken & Angilletta,2014,见第2节)。早期版本采用牙科石膏铸造活体蜥蜴模具,制作中空铜模(响应速度快)并通过涂色匹配吸光率(Porter等,1973)。恒温动物研究采用加热动物标本(Bakken等,1983),两栖类研究则用石膏/琼脂模型模拟蒸发(Tracy等,2007)。这类模型可用于构建热景观图谱及评估体温调节程度的零模型(Hertz等,1993)。灰球与黑球温度记录仪常用于动物/人类热应激研究(见第3.2.1节;Gillerot, Landuyt等,2024;Gillerot, Rozario等,2024)。如今3D打印技术为 operative temperature models 创造了新可能(Alujević等,2024;Hertz等,1993;Leith等,2024)。微型热电偶还可植入动植物体表(如蝴蝶胸腔、植物叶片/树皮/果实)测量内部/表面温度(例如Berwaerts & Van Dyck,2004)。这些方法各有局限:3D打印大批量模型成本高昂,但适合长期无人值守监测;蝴蝶胸腔测温虽能反映真实行为(如林间追踪光斑的物种),却难以长期多个体维持。
4.2 记录仪防护罩:是否需要防护?
在直接日照环境(如草地),无防护气温记录仪可能因"设备过热"产生显著温度偏差——实际记录的是被太阳加热的设备温度而非气温。该问题因设备类型而异,森林环境中影响较小(Maclean等,2021)。在开阔生境,我们推荐使用超细线热电偶无防护方案(如SurveyTag、ConceptShed型)以精确测量气温。防护措施可能改变目标微气候条件:记录仪与防护物直接接触会通过辐射吸热影响测温;防护装置自身形成的微气候(减弱风力与空气混合)会导致与周边环境的热条件差异。该问题在高温无风午间及近地层尤为突出——传导与对流导致的气温剧变正是气象站将通风史蒂文森箱设置在2米高度的原因。反之,使用非超细线热电偶的(通常更廉价)记录仪时,建议采用标准化防护(提升互操作性)以最小化设备热影响。土壤温度测量则无需防护。
防水处理可能提升设备可靠性,但会改变热学特性影响测量。Roznik与Alford(2012)证明涂层处理(Thermochron iButtons)是经济可靠的防水方案,但可能显著影响温度读数(Maclean等,2021)。还需注意野生动物可能破坏或移动记录仪,建议统一采用护网/笼等防护措施(包括对照样地以避免站点间混淆效应),同时避免防护结构对辐射、气流等微气候调控因子造成影响。
4.3 土壤湿度、空气湿度与其他变量
除温度外,大气湿度与土壤水分测量也是微气候生态学的重要组成。当前主流土壤水分记录仪基于介电常数测量原理,使用时域反射计(TDR)、电容技术、时域传输(TDT)或频域反射计(FDR)实现(详阅Babaeian等,2019;Robinson等,2008;Romano等,2014)。由于这些传感器通过电磁信号在土壤中的传播进行测量,原始数据需通过校准转换为土壤含水量,理想情况下应针对每个监测点或至少特定土壤类型进行校准(Mane等,2024)。空气湿度通常通过专用记录仪以相对湿度形式测量(参见表S1示例),需注意冷凝或不当防护可能导致传感器饱和且难以校正(Ashcroft & Gollan,2013a;Feld等,2013)。某些微气候变量(如风速、长波辐射)的监测频率远低于温度,但近年已出现低成本消费级日照强度计和风速计(例如Gillerot等,2022)。
4.4 微气候记录仪校准
温度记录仪(互)校准是确保测量准确性的关键环节,尤其对于精度较低的廉价记录仪(Caissie & El-Jabi,2020;Hunt & Stewart,2008)。这类设备可能存在系统性温度偏差。虽然技术校准存在挑战,但若在野外部署前执行特定程序,可通过测量后校正减轻误差。校准方法主要分两类:(1) 建立记录仪读数与研究级精确传感器的参考温度关联;(2) 在稳定均匀环境中批量部署记录仪进行互校准(Mena等,2021)。理想情况下应在预期野外温度范围内进行多梯度校准,以评估环境变化带来的潜在偏差(Anacona等,2023)。其他类型记录仪的校准流程可能不同(如风速传感器可在气象站现场进行互校准;Gillerot等,2022)。此外,记录仪内部时钟可能存在漂移,需在数据提取时频繁与计算机时钟同步并进行数据预处理。
5 | 指南4:时间分辨率与时长
由于电池寿命和内存容量的限制,数据记录仪通常只能存储有限数量的记录。这一限制决定了时间序列可覆盖的间隔与持续时间。因此,用户需要在两种方案间进行权衡:生成时间较短但时间分辨率极高的时间序列,或生成时间跨度较长但分辨率较低的时间序列。
野外数据记录仪的时间分辨率与时长设置应首先取决于研究问题(参见第3节)和关注的微气候变量,同时需考虑记录仪规格(参见第4节)及场地特性(如可达性与被盗风险,参见第7节)。SoilTemp数据库中最常采用的时间分辨率(分钟)与时长(月)如图4所示。目前覆盖长时间跨度的微气候数据集仍较为稀缺,但近期呈现出提高时间分辨率的趋势。下文以为温度测量为例(为简洁起见),就如何设定野外记录仪的合适时间分辨率与时长提供具体指导。需要注意的是,此推理框架同样适用于其他微气候变量(尽管结论可能略有差异)。例如若重点关注风速,则可能需要更侧重时间分辨率而非时长。
5.1 关于时间分辨率的指南
在晴朗的环境中,气温可能在毫秒级别内波动 10-15 度(Maclean 等,2021)。然而,对于许多应用、物种和研究对象而言,这种精细尺度的时间变化会被整合(或平均化)。如果使用能够检测这些波动的设备——例如超细线热电偶——则应通过使用片上或片外平均进行快速连续测量来解决这个问题。然而,更根本的是,要为记录随时间变化的小气候温度设置正确的时间分辨率,应考虑以下问题:测量什么(空气、水、土壤、表面温度或操作温度)?我要测量的混合物、物质或表面的热导率和热容是多少?它暴露在直接太阳辐射和主导风下的程度如何?
图4 微气候时间序列涵盖的时间分辨率与持续时间范围。本图展示了截至2024年4月SoilTemp数据库(Lembrechts等,2020)中温度时间序列数量的密度分布,该分布以时间序列的结束日期(即最后年份)为函数,呈现时间分辨率(分钟为单位)与持续时间(月为单位)的对应关系。
首先,被测混合物、物质或表面的热导率和热容会影响温度上升或下降的速率,从而影响温度波动的幅度(图5)。例如,沙滩上干燥无机土壤的表面导热比泥炭地内潮湿有机土壤层快得多,导致在同一时间段内,前者的地表温度波动幅度大于后者(Bramer 等,2018;Campbell,1985;Johansen,1977)。其次,所研究的地点或生物是完全暴露于还是遮蔽于直接太阳辐射和主导风,会通过缓冲或放大效应来调节这些随时间发生的波动(Gril, Spicher 等,2023)。例如,安装在茂密森林林下土壤表面附近的温度记录仪,其暴露程度远低于安装在森林旁边开阔区域岩石或巨石表面的温度记录仪(图5;Fragnière 等,2024)。其基本指导原则是:当关注地点或生物在气候上暴露程度更高,或者被测混合物、物质或表面的热导率更高且热容更低时,应始终以更精细的时间分辨率记录温度,以便能够捕捉昼夜循环的两个极端(即日最高值和最低值)。

图5.在野外安装小气候数据记录仪时,为正确的空间位置设置正确的时间分辨率取决于关注混合物、物质(如环境空气或表土层)或表面(如叶面或岩石表面)的热导率及其对直接太阳辐射和主导风的暴露程度。左图描绘了两种不同的生境(即顶部的森林和底部的巨石区),其中不同的生物(如蜜蜂、蚂蚁、蜥蜴、蚯蚓)共享不同的微生境。右图图表的时间轴描绘了连续三天的昼夜温度波动。在第二天全过程中,蓝色箭头显示了温度读数的密度,或连续测量之间的时间分辨率,该分辨率根据日较差进行调整——对于高度暴露于直接太阳辐射和主导风的高导热性表面,采用更精细的时间分辨率。从蜜蜂的视角来看,树冠顶部的叶面温度波动比林下蚂蚁觅食处近地面的气温波动更大,这就要求前者的时间分辨率(例如每 10 分钟)比后者(例如每小时)更精细。类似地,对于在巨石区晒太阳并暴露于直接太阳辐射和主导风的蜥蜴而言,岩石表面温度波动比蚯蚓所感知的地下土壤温度波动更大,这也要求前者的时间分辨率(例如每分钟)比后者(例如每 2 小时)更精细。动物剪影下载自
还建议以比目标生物或生态信号频率更精细的时间分辨率记录温度,以便能够在温度波动中捕捉到此信号。信号的频率取决于所研究事件随时间重复发生的速率,高频信号意味着关注事件在固定时间段内重复多次。研究生理过程如何随小气候条件变化的生态生理学家通常关注高频生物信号,例如响应昼夜循环的体温和叶面温度(Fauset 等,2019;Tosini & Menaker,1995),因此需要精细时间分辨率的时间序列数据。相比之下,分别研究环境条件如何影响树木死亡率或物种分布等较低频信号的林学家或生物地理学家,历来强调使用聚合的小气候数据,例如年或月汇总统计数据,以捕捉季节周期(Haesen, Lembrechts 等,2023)。然而,研究人员仍应谨慎,避免过度依赖粗时间分辨率的气候时间序列。这是因为时间上粗糙的数据可能无法捕捉到能够更好地解释甚至低频信号(如物种分布)的生理学意义变量(Gardner 等,2019;Klinges, Baecher 等,2024),且时间平均后的气候很少能指示往往随气候非线性变化的平均生物响应(参见詹森不等式(Jensen's Inequality)的讨论;Bütikofer 等,2020)。
应注意,高频范围内的温度波动测量可能受到记录仪热惯性的限制,即外部能量变化后记录仪能量变化存在时间滞后(Maclean 等,2021;Mercier 等,2019)。对于低成本记录仪以及为了提高测量精度,因此建议考虑对连续记录进行数据聚合,从而得到更可靠的平均估计值。例如,每 5 分钟记录一次温度,并将每 12 次连续测量值进行聚合,可以得到小时估计值,这比单一的小时记录更稳健。
5.2 关于时间跨度的指南
为记录仪设置记录温度的最小持续时间应跨越关键生理过程和/或物种相互作用发生的整个时期(例如生长、交配或繁殖季节;Kim 等,2022)。然而,由于全年条件可能仍然很重要(例如冬季温度可能影响休眠植物、无脊椎动物或养分循环;Niittynen 等,2020),建议跨季节收集数据以检测意外影响。
由于大气候存在年际变化(包括多年趋势和周期),收集多年份的小气候数据非常有用(Kim 等,2022)。例如,在对比鲜明的厄尔尼诺和拉尼娜阶段收集的数据将有助于深入了解这些长期周期(即低频信号)对小气候的影响强度。持续时间更长(尤其是来自多个不同生境)的小气候数据对于测试小气候变化是否与长期大气候趋势脱钩特别有价值,这当然是在微避难所(microrefugia)的背景下(Lenoir 等,2017)。因此,目前罕见(图 4)的具有大时间跨度的小气候数据集可以更全面地理解小气候,并最大化所收集数据的用途。然而,长期收集小气候数据具有挑战性。例如,小气候记录仪通常并非为长期野外部署而设计(例如存在传感器漂移、材料不耐久、需要频繁更换电池等问题),并且当前的科研资助模式通常不支持长期监测。
6 | 指南5:空间分辨率与记录仪重复
在哪里安装小气候记录仪?记录仪之间的密度和距离决定了环境变异如何被捕捉。记录仪本质上测量的是高度局域化的条件,这些条件受到跨空间尺度的层级生物气象学的影响。
区域大气候受到景观尺度地形的调制,从而形成中气候,其中可以存在多个嵌套的小气候集合(图 6;Pincebourde & Woods,2020)。即使是单个空间点(水平方向),其地上或地下(垂直方向)也可能表现出不同程度的热变异。例如,与气温相比,土壤或基质表面温度往往在空间上变化更大,但在时间上变化较小(参见图 5 中的示例;Campbell & Norman,2012)。因此,气候在景观内不同尺度上变化有多大,是确定小气候记录仪数量和位置的核心知识,并进一步由具体的研究目标(例如,对哪些空间或环境梯度感兴趣)决定。有鉴于此,在所有情境下监测小气候都没有固定的空间分辨率。然而,认识到已知驱动小气候条件的这种环境变异层级结构可以极大地指导小气候记录仪的布设(参见詹森不等式(Jensen's Inequality)的讨论,Bütikofer等,2020)。为实现此目标,我们建议首先根据研究问题确定关注的邻近小气候(Klinges, Baecher 等,2024),然后使用分层随机抽样将记录仪布设在这些邻近小气候内。如果对物种存在和缺失的空间格局感兴趣,另一种方法是在已被占据和未被占据(或回避)的微生境中都部署传感器,以更好地理解物种分布。
6.1 识别邻近小气候
相关小气候及其生物物理驱动力的确定取决于研究核心目标。若小气候测量用于理解特定生物或过程的生态机制,则记录仪布设应最大化邻近性——即数据反映生物实际所处环境条件的程度,区别于气候数据的时空分辨率(Klinges, Baecher等,2024)。例如动物栖息地中合理布设的记录仪可推断其行为(Briscoe等,2022;Moore等,2018)。已知生态响应与小气候的机制关联或待验证假设可进一步约束布设位置。如研究两栖动物和昆虫耐热性时,需将温度记录仪置于树洞(Scheffers等,2014)或猪笼草内(Kingsolver,1979)。了解小气候适宜度的空间频率分布通常足以确定布设方案,避免对景观内所有小气候进行穷举采样。但若研究涉及更广类群的生态响应(如森林生物多样性),则需增加环境代表性,例如采样多种生境小气候以评估鸟类或两栖动物群落的栖息地适宜性(Frey等,2016;Nowakowski等,2015)。

图6 小气候的嵌套性质。局地测量的小气候(如温度、湿度、风力)始终融合了局部、区域及全球尺度的气候信号。从宏观到微观的每一尺度上,气候梯度均可被解析,如同分形结构中复现的几何形态。(a)宏观尺度上,纬度梯度、大陆性特征及全球环流模式共同调控大气候;(b)中观尺度中,地形主导气候格局,甚至可逆转宏观温度趋势(例如通过垂直递减率、冷空气汇集、太阳辐射暴露等机制)。事实上,热带高海拔地区均温可能低于海平面高纬度区域(c和d);(c)微观尺度上,植被格局(如冠层覆盖)与微地形梯度成为核心驱动因子。例如低海拔森林区域可能较高海拔开阔草甸更为凉爽。根据测量数据的空间分辨率与范围,微观气候信号较宏观和中观尺度变异更易被分离。
6.2 分层随机采样布设记录仪
确定环境梯度后,需建立最优记录仪网络进行采样(Lembrechts等,2021)。受预算限制时,建议通过环境数据多元排序进行分层随机采样(Klinges, Lembrechts等,2024)。该方法利用空间网格层量化关键环境驱动因子(如大气候、海拔、植被指数、人类活动等),通过多元排序划分环境空间 strata,每层随机选取布设点。建议设置冗余记录仪以应对设备故障。根据植被高度和土壤组成,可能需在不同高度/深度布设。具体方法可参考Klinges, Lembrechts等(2024)的软件工具。
记录仪密度和代表性决定数据外推性。可通过空间插值(Ashcroft & Gollan,2013b)或机制模型(Kearney & Porter,2017)拓展时空代表性(见第10节)。
7 | 指南6:研究点位规划
多点位小气候记录仪布设需统筹自然/人为事件、后勤及安全。建议与当地研究者合作获取点位特性知识。
7.1 点位景观特征
地形、海拔、水体等要素驱动小气候,也影响安装实操。不同基质(岩石、沙土等)需采用差异化的安装方法。需评估动物、火灾、洪水等数据丢失风险。规划时需考虑道路距离以平衡可达性与人类活动干扰。
7.2 人类活动影响
城市区/旅游区存在设备丢失风险,但人类活动区(伐木、道路旁等)的小气候研究很重要。可见的记录仪应标注研究信息以减少盗窃(Clarin等,2014)。跨国研究需遵守当地法规,获得土地管理者许可并避免"直升机研究"(Adame,2021),注重研究伦理与文化敏感性(Ramos,2018)。
7.3 后勤管理
建议高频巡检以降低数据丢失风险,但偏远点位需借助当地合作者或物联网设备(Andreadis等,2023)。松软基质中可使用金属标记等定位方案。
7.4 安全与环保
需进行野外安全培训(Araya等,2023),重点关注早期研究者安全(Clancy等,2014)和环境影响最小化原则(如电池回收;Frendrup等,2021)。
8 | 指南7:参照数据
参照数据是用于比对的标准化数据(图2),可来自气象站、模型或插值产品,对量化小气候至关重要。
8.1 参照选择
精细时空尺度的气候变异需合适参照。参照类型(表S2)取决于研究目标,可能是表征大气候的背景数据,也可能是开放环境的标准化对照。参照选择直接影响结论(图7)。

图7 参照数据选择的重要性。展示波兰某森林2018年6-10月日均温偏移值(林内温度减参照温度,负值表示更凉),使用不同参照源(easyclimate、EOBS等)计算。字母标注表示Kruskal-Wallis检验的显著差异。数据源自Meeussen等(2021)。
8.2 三类参照数据
参考数据可以从以下来源获取:(i)单个现有气象站;(ii)研究者自设的参考位置记录仪;(iii)网格化产品。
首先,全球分布的气象站具有高度标准化(WMO,2020)。它们由国家气象机构运营,并由区域/全球组织(如WMO)协调,数据收集遵循既定指南和严格的质量控制方案,以确保测量的准确性和可比性。然而,国家气象站网络在全球分布不均,通常位于开放区域,且其时间序列可能受到不均一性的影响,例如站点迁移。
其次,研究者可以选择使用自己的参考数据,这可以是研究者自己运营的气象站,也可以是用于测量不同微生境微气候的相同类型记录仪。然而,参考记录仪应遵循严格的规则,以确保微生境之间的公平比较。如果所有研究的微气候都处于阴影中(如树木或灌木下),而参考数据位于开放生境中,则应小心处理记录仪上的直接太阳辐射(见第4.2节)。使用自设参考数据的一个优势是能够自定义参考数据的位置和操作,从而测量适合研究问题的参考数据。
第三,气候网格是参考数据的另一个来源。我们在表S2中列出了此类参考数据的具体示例及其相关优势和局限性。这些数据指的是气候变量在二维或更多维度(包括时间和/或多个水平层)的规则网格系统中的空间表示。在许多情况下,它们代表地面以上1.5–2米处的条件,与气象站相同。网格化大气候数据通常来自经验观测的统计插值(例如使用克里金法或样条法),并使用地形、土地覆盖和/或水体接近度等外部预测因子(Cressie,1990;Goovaerts,1997)。当基于代表性观测网络时,插值气候网格可以提供区域气候学的高度准确描述(Aalto等,2016)。然而,多个因素可能引入不确定性,从观测覆盖不足(如气象站分布不均)到插值方法的选择(Hofstra等,2010;Li & Heap,2011)。其他网格化气候数据来源包括大气再分析数据,这些数据将观测数据(如气象站、气象探测、遥感)同化到数值天气预报模型中,以提供全面、物理一致的时空大气状态描述(Dee等,2011)。结果是高时间分辨率的气象变量数组,覆盖多个垂直层(从土壤到地表到平流层)。空间分辨率通常较粗(>25公里),但也有更高空间分辨率的产品(如ERA5-Land;Muñoz-Sabater等,2021)。非温度变量(如降雨、雪)的推导可能更具挑战性。通常建议仔细考虑数据集及其潜在不确定性,表S2中提供了具体参考数据的优缺点。最后,对于温度,如果网格化参考数据记录的海拔与研究地点不同,则应通过绝热递减率进行校正。递减率本身可能变化,理想情况下应根据地区和季节进行调整(Greiser等,2024)。在微气候模型microclimf中有工具可以实现这一点(Maclean,2022)。
9 | 指南8:数据整理
近期微气候数据的可用性激增,需要在分析前对数据准备和整理进行标准化。我们在此提出了一个四层指南,从数据获取、质量控制、对齐到数据库最终化(图8)。
9.1 数据来源
微气候和参考数据可以来自多种记录仪类型和数据来源。直接现场测量(如记录仪)提供了特定位置的测量数据。然而,这些测量通常是目的驱动的,这使得不同数据集之间的比较变得复杂(Kemppinen等,2024)。间接微气候数据来源可以补充直接测量,例如遥感数据(如无人机的热成像;Zellweger等,2019)或来自机制和/或统计模型的数据。除了微气候数据,参考数据(指南7)也可以在数据整理步骤中添加。
图8 数据整理过程的四个步骤:从获取到数据库最终化。在对齐步骤中,红色箭头表示用作参考数据的气候网格,蓝色箭头表示记录仪位置。
9.2 数据质控
为确保微气候时间序列的可靠性,需要解决测量误差、异常值、时间间隙、重复和时间序列倒置问题。首先,应绘制时间序列以直观检测潜在异常,重点关注间隙或意外异常值(如平坦温度线和尖峰)。此外,将多个相关时间序列(如附近位置)与参考数据(指南7)进行比较,有助于识别因记录仪故障导致的潜在异常值或偏差。不相关的记录可能来自冻土中的土壤湿度测量或被雪覆盖的风速计的风速测量。除了视觉检查外,自动化时间序列控制可以识别更细微的问题,如缺失数据、不规则时间步长、错误的时间顺序或重复记录。对于自动化数据控制,可以使用R中的myClim和lubridate包(Grolemund & Wickham,2011;Man等,2023)或Python中的darts、etna和MetObs包(Herzen等,2022;Vergauwen等,2024)中的算法。数据清理和异常值去除可能会增加缺失值的数量,从而在时间序列中产生间隙。小间隙可以使用简单的线性近似填补,而较长的间隙可能需要更复杂的插值方法(von Schmalensee,2023),或使用类似的时间序列来重建时间动态,例如来自另一个研究样地或参考数据的数据(Tonini等,2016)。然而,填补间隙的方法应谨慎使用,因为它们可能会影响后续分析的结果。
9.3 数据比对
微气候和参考数据来自不同来源,其格式在坐标系、分辨率和文件格式方面各不相同。为实现对齐,必须定义通用标准。时间参考对齐至关重要,尤其是在较大尺度上或处理季节性时间偏移时,这可能导致局部时间差异。两种可行的方法是将所有日期对齐到UTC时区或太阳时,后者通过将中午设置为太阳达到天顶时确定(见R中的lubridate和myClim包)。同样,在数据整理前对齐空间坐标系(如EPSG代码)也是必要的。第二个关键方面涉及时空分辨率的处理。各种测量间隔需要在数据集整理前进行时间稀释、插值或聚合。最佳方法取决于研究问题和目标变量。同样,对齐空间栅格与点数据需要在对齐前考虑数据的上采样和下采样。下采样时需谨慎,因为它往往会忽略局部过程和驱动因素(如微地形和植被空间异质性),而上采样则会牺牲空间分辨率(Lembrechts等,2020)。空间对齐问题还应考虑垂直维度,因为微气候随高度变化(Geiger等,2009)。在空间对齐后,最后一步是裁剪时间序列以实现时间对齐,确保数据集之间的可比性。
9.4 数据整理与存储
“即用型”数据的整理和存储可能因数据集大小而异。包含几十个时间序列的小型数据集可能不需要任何特殊处理,可以以简单的表格格式本地存储。包含数百个时间序列的较大数据集可能需要拆分为多个文件并进行压缩(如使用.gzip),以防止本地内存过载。包含数千个时间序列的超大数据集则需要适当的数据库工具包(如SQL数据库),以便于数据导航(图8)。
10 | 指南9:数据分析
一旦小气候数据被汇编和整理完毕,就到了分析数据的时候,首先从总结和可视化存储在多个小气候时间序列中的多维信息的技术开始。在使用相关性模型或机理模型进行数据分析之前,理解小气候变化的关键驱动因素至关重要。最后,我们讨论了将小气候条件纳入生态模型以提高对生态系统响应气候变化的预测能力的重要性。
10.1 总结和可视化小气候数据
在数据分析之前,使用聚合和可视化工具探索一些汇总统计数据会有所帮助 (Man et al., 2023)。数据聚合通常通过计算汇总统计数据,将时间数据集压缩成易于解释的单位。可视化方法可以包括绘图,例如,绘制原始温度数据或与参考数据(如大气候)相比的温度偏移,这有助于深入了解这些温度差异的潜在驱动因素。小气候极端值(最低和最高值)由于对异常值高度敏感,需要仔细考虑(另见第9节)。常见方法包括转而评估整个分布的 5% 和 95% 分位数。
随着记录仪数量和时序长度的增加,可视化时间小气候数据可能变得复杂。虽然简单的时间可视化可以让人广泛理解时间动态,但它可能掩盖更精细尺度的模式,例如年际变化中的昼夜周期(见文本 S1)。热等值线热图可显示跨两个时间尺度的小气候变量,提供了一种解决方案,例如,在 x 轴上显示月份,在 y 轴上显示小时,并通过记录仪的平均温度进行颜色编码(有关包括 R 代码在内的一些示例,请参见文本 S1)。在空间中绘制记录仪位置有助于理解空间自相关性,在“年平均降水量”与“年平均温度”图上绘制记录仪位置可以探索大气候背景 (Lembrechts et al., 2020)。对于像风、光或降雨方向这样的空间导向数据,表示事件密度的圆形图可以初步了解数据分布。
10.2 对小气候进行时空推断
小气候生态学家用来推断小气候时空特征的大多数模型本质上是经验性的,直接描述观测到的模式或预测变量与感兴趣的小气候变量之间的关系 (Haesen, Lembrechts, et al., 2023)。与机理模型相比,它们通常更易于开发且需要的计算资源更少。统计方法的灵活性意味着它们可以应用于广泛的问题,而无需明确了解系统的约束条件 (Dormann et al., 2012)。然而,它们可能过度简化底层过程,并且缺乏在观测条件范围之外的可推广性。此外,像线性回归或空间插值技术(例如克里金法)这样的简单方法可能无法准确捕捉小气候驱动因素之间的非线性关系或相互作用 (Gril, Spicher, et al., 2023)。像提升回归树、随机森林和神经网络这样的机器学习模型通过轻松拟合自然系统中常见的复杂模式、相互作用和非线性关系,提高了预测准确性 (Haesen et al., 2021; Haesen, Lembrechts, et al., 2023; Haesen, Lenoir, et al., 2023; Lembrechts et al., 2020)。然而,这些模型可能像黑匣子一样运行,并且需要大量的训练数据来防止过拟合。重要的是,使用经验模型分析小气候时间序列数据通常需要考虑空间和时间自相关性 (Dormann et al., 2007; Mitchell et al., 2019)。
基于物理原理的机理模型建立在对控制小气候的底层过程更深入理解的基础上,从而能够在不同场景下进行更准确的预测。这些模型可以整合太阳辐射、地形和植被等各种因素之间的相互作用,提供对小气候动态的详细见解 (Kearney, Briscoe, et al., 2021; Kearney, Jusup, et al., 2021; Maclean et al., 2019)。此外,机理模型可以外推到观测数据之外,从而能够在缺乏经验数据的地点或时间进行预测。然而,机理模型需要大量的数据和对输入参数的了解,并且通常涉及复杂的数学公式,如果没有专业知识,实施和解释可能具有挑战性。此外,模型参数或假设的不确定性可能会影响预测的可靠性。机理和统计方法代表了一个连续体的两端 (Dormann et al., 2012)。统计和机理技术的整合以及模型仿真(emulation)有潜力创建基于机理理解且计算高效的小气候模型 (Kemppinen et al., 2024; Perry et al., 2022; Reichstein et al., 2019)。
10.3 生物对小气候的响应
通常,生态生理过程、物种分布和生态系统功能并不直接响应大气候条件,而是响应受局部栖息地条件改变的小气候动态 (Beugnon et al., 2024)。因此,我们建议,生态响应大气候变化的模型除了使用大多数建模研究中使用的传统生物气候变量集之外,还应将这些小气候变量作为协变量纳入。此类模型不一定需要用小气候等效变量替换传统的生物气候变量集,因为这不一定能提高模型的预测能力。事实上,如果小气候变量没有在时空分辨率上与感兴趣的响应变量仔细匹配,其解释力甚至可能更低。例如,感兴趣的响应变量,即一个林下植物物种空间分布的二元变量,可能无法获得足够精细的空间分辨率(例如,1 公里分辨率的存在-缺失数据)来匹配可用于为林下森林物种量身定制的物种分布模型的小气候预测变量的精细空间分辨率(例如,ForestClim 变量提供 25 米分辨率;Haesen, Lembrechts, et al., 2023)。响应变量和预测变量之间空间分辨率的不匹配阻碍了在正确的空间分辨率上预测感兴趣的焦点物种的有意义分布。尽管仍然可以将原始小气候预测变量聚合到与响应变量匹配的较粗分辨率,但与响应变量和小气候预测变量都可在更精细且匹配的分辨率下获得的模型相比,这可能导致预测准确性的损失 (Haesen, Lenoir, et al., 2023)。此外,聚合后的小气候条件很可能与其传统的生物气候对应变量高度相关,这对一些基于相关性的模型来说可能是有问题的 (Klinges, Baecher, et al., 2024)。相反,一个更务实的解决方案是,依靠原始小气候时间序列,生成基于机理理解并捕捉时空小气候条件的、经过深思熟虑的变量。例如,可以计算大气候和小气候之间的偏移量,随后可以在与传统生物气候变量集匹配的时空分辨率上聚合该偏移量,以捕捉小气候条件 (Haesen et al., 2021)。或者,作为小气候调节的代理,可以在与生态建模中使用的传统生物气候变量的时间分辨率(例如,月度、季节性或年度)匹配的时间分辨率上,提取小气候和大气候数据之间线性关系的斜率系数 (Gril, Spicher, et al., 2023)。一旦计算出来,这些小气候变量就可以被整合到生态模型中,为从机理上理解生物对全球变化的响应开辟新的研究途径。
11 | 指南10:数据和代码存储
我们支持小气候数据和代码的开放获取。为了有效且合乎道德地实现这一点,必须特别注意数据库的结构、数据和元数据格式,同时还要注意保护敏感数据,获得利益相关者的同意,并以包容的方式决定所有权。
小气候数据的开放获取便于在同一研究系统内工作的研究人员轻松访问,支持更大规模的协作分析以理解小气候过程在生态学中的作用(例如 Risch et al., 2023),并实现区域或全球小气候制图,这总体上增强了基线数据的可用性 (Haesen, Lembrechts, et al., 2023; Haesen, Lenoir, et al., 2023; Lembrechts et al., 2022)。公开共享此类数据也有助于创建长期数据集,这对于评估近几十年来小气候的变化至关重要 (Lembrechts & Nijs, 2020)(见第 5 节),并刺激跨学科或超学科研究。显然,需要事先就数据所有权达成共识,并且在数据共享之前,任何潜在的敏感信息,例如私人或生态脆弱地点的确切坐标,都应进行匿名化或聚合处理。
为了可重复性,小气候数据应始终根据“FAIR”原则(即可发现、可访问、可互操作和可重用)与其相关的科学文章一起开放发表 (Wilkinson et al., 2016)。将小气候数据提交给 SoilTemp(即将开放的、全球性的、综合的小气候数据库)可以促进上述所有要点的实现 (Lembrechts et al., 2020)。此外,对于特定数据类型,存在有针对性的替代方案,如国际土壤水分网络(ISMN;Dorigo et al., 2021)。
共享小气候数据时,我们建议使用标准的或文档齐全的非专有格式(例如 csv、txt 和/或 myClim R 对象)(Man et al., 2023),并具有明确的分隔符来区分列(制表符、逗号、分号)、日期(ISO 格式)和小数点(点)。不幸的是,商业软件(可能对于从记录仪下载数据是必需的)可能并不总是遵循这些规则,因此可能需要对原始文件进行重塑(例如,通过 myClim 包,见第 9 节)。对于较大的小气候数据集,诸如开源的 TubeDB 之类的专用格式可能有用 (Wöllauer et al., 2021)。专用于数据共享的小气候文件应经过清理、无误且可信赖,并且对于随时间从同一地点的完全相同的记录仪重复下载的数据,应合并到单个数据文件中。
元数据也应被视为小气候时间序列的组成部分,尤其是在数据共享时。为了便于重用,自解释的标题或清晰的列标识是关键。当通过现有数据库(如 SoilTemp、TubeDB、ISMN 或其他数据库)共享数据时,期望元数据在预定义的、灵活性有限的字段中填写。确保兼容性(即保留ID 键以实现时空配对)也很重要,如果可能,还应包括额外的相关近端生物多样性或环境信息。相关的元数据确实包括土壤和基质特性、冠层覆盖度(例如,使用相机陷阱,Chianucci et al., 2021)以及记录仪本身的生物物理特性等信息。
最后,共享数据是迈向高效科学合作的重要一步,但对于任何处理和分析小气候相关数据的代码或脚本,也可以提出同样的论点。要以有用的方式共享此类代码,应投入时间来尽可能地对代码进行结构和标注。共享代码可以通过数据存储库(例如 Figshare)或在专门的公共平台(例如 GitHub)上进行。最终,广泛适用的代码应被编译成具有自定义功能的专用包,以保证互操作性。就小气候数据而言,最近的R语言包myClim (Man et al., 2023) 和Python包MetObs (Vergauwen et al., 2024) 是有用的范例。
附补充材料

补充信息图S1:本文工作流程,详细描述了本文的成文过程、工作任务分工及整体流程安排。

补充信息 图S2. 本文作者的人口统计学背景。我们提供了全部27位作者的背景信息。需要说明的是,作者在学科领域、主要研究生物群系及研究对象方面可进行多选标注。
另外,补充文本S1. 数据汇编过程中四个步骤(见图8)的R代码与可视化内容(参见指南第8条)


